人民網雄安8月12日電 (張佳藝)河北雄安人力資源服務有限公司(以下簡稱“雄安人力公司”)日前發布多條招聘公告,招聘37名業務外包員工,崗位包括財務成本管理、招標管理、環衛板塊工程管理、容東片區環衛設施檢修、園林綠化、公司檔案管理員、資料員、法律崗、審計崗等。
據了解,所有招聘僅接受線上報名,有意者可登錄國聘雄才網xiongan.iguopin.com報名。應聘成功者,將與雄安人力公司簽訂勞動合同,辦理手續后安排到相應崗位工作。
詳情如下:
雄安人力公司8月9日招聘公告
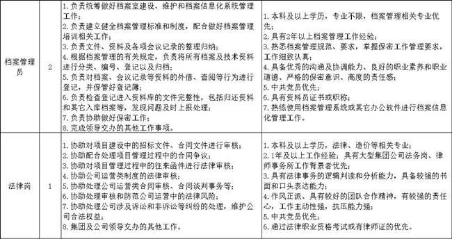
雄安人力公司根據工作需要,現面向社會公開招聘業務外包員工。工作地點在雄安新區,從事公司檔案管理員、資料員、法律崗、審計崗等相關工作。
招聘原則
堅持德才兼備、以德為先、五湖四海、任人唯賢的用人標準,堅持公開、平等、競爭、擇優的用人原則。
招聘崗位
招聘人數9人,招聘崗位及崗位要求詳見下表或招聘報名頁面。
報名時間及方式
1.報名截止時間:2021年8月31日。
2.報名方式:本次招聘報名僅接受網上報名。應聘人員登錄國聘雄才網(網址:xiongan.iguopin.com)進行報名。
人員管理
聘用人員與雄安人力公司簽訂勞動合同,辦理手續后安排到相應崗位工作。
注意事項
1.應聘人員須同時附件提交身份信息、畢業證書、崗位要求的資格證書等相關證明材料。
2.應聘人員應對本人填報、提供信息的真實性、準確性、完整性負責;提供虛假信息者,一經發現,取消應聘資格。
3.招聘有關信息將通過短信、電話或郵件等方式通知,招聘各環節未通過人員不再另行通知。請應聘者確保填報的手機號碼、郵箱等聯系方式準確無誤,并保持通訊暢通。
4.招聘不收取任何費用,不舉辦或委托任何機構開展相關輔導培訓。
報名咨詢
1.咨詢電話:0312-5629983
2.咨詢時間:9:00-12:00,14:00-17:30(工作日)
3.報名入口:(請復制以下網址到瀏覽器中查看)
https://xiongan.iguopin.com/index.php?m=&c=jobs&a=com_jobs_list&id=195
河北雄安人力資源服務有限公司
2021年8月9日
附:崗位詳情表



雄安人力公司8月10日招聘公告
雄安人力公司根據工作需要,現面向社會公開招聘業務外包員工。工作地點在雄安新區,從事財務成本管理、招標管理、環衛板塊工程管理、容東片區環衛設施檢修和園林綠化等相關工作。
一、招聘原則
堅持德才兼備、以德為先、五湖四海、任人唯賢的用人標準,堅持公開、平等、競爭、擇優的用人原則。
二、招聘崗位
招聘人數17人,招聘崗位及崗位要求詳見下表或招聘報名頁面。
三、報名時間及方式
1.報名截止時間:2021年8月25日。2.報名方式:本次招聘報名僅接受網上報名。應聘人員登錄國聘雄才網(網址:xiongan.iguopin.com)進行報名。
四、人員管理
聘用人員與雄安人力公司簽訂勞動合同,辦理手續后安排到相應崗位工作。
五、注意事項
1.應聘人員須同時附件提交身份信息、畢業證書、崗位要求的資格證書等相關證明材料。2.應聘人員應對本人填報、提供信息的真實性、準確性、完整性負責;提供虛假信息者,一經發現,取消應聘資格。3.招聘有關信息將通過短信、電話或郵件等方式通知,招聘各環節未通過人員不再另行通知。請應聘者確保填報的手機號碼、郵箱等聯系方式準確無誤,并保持通訊暢通。4.招聘不收取任何費用,不舉辦或委托任何機構開展相關輔導培訓。
六、報名咨詢
1.咨詢電話:0312-56299802.咨詢時間:9:00-12:00,14:00-17:30(工作日)3.報名入口:(請復制以下網址到瀏覽器中查看)https://xiongan.iguopin.com/index.php?m=&c=jobs&a=com_jobs_list&id=195
河北雄安人力資源服務有限公司
2021年8月10日
附:崗位詳情表


雄安人力公司8月11日招聘公告
雄安人力公司根據工作需要,現面向社會公開招聘業務外包員工。工作地點位于雄安新區。
招聘原則
堅持德才兼備、以德為先、五湖四海、任人唯賢的用人標準,堅持公開、平等、競爭、擇優的用人原則。
招聘崗位
安全質量管理崗11人。
招聘崗位及崗位要求詳見下表或招聘報名頁面。
報名時間及方式
1.報名截止時間:2021年8月18日18:00。
2.報名方式:本次招聘報名僅接受網上報名。應聘人員登錄國聘雄才網(網址:xiongan.iguopin.com)進行報名。
人員管理
聘用人員與雄安人力公司簽訂勞動合同,辦理手續后安排到相應崗位工作。
注意事項
1.應聘人員須同時附件提交身份信息、畢業證書、崗位要求的資格證書等相關證明材料。
2.應聘人員應對本人填報、提供信息的真實性、準確性、完整性負責;提供虛假信息者,一經發現,取消應聘資格。
3.招聘有關信息將通過短信、電話或郵件等方式通知,招聘各環節未通過人員不再另行通知。請應聘者確保填報的手機號碼、郵箱等聯系方式準確無誤,并保持通訊暢通。
4.招聘不收取任何費用,不舉辦或委托任何機構開展相關輔導培訓。
報名咨詢
1.咨詢電話:0312-5629981
2.咨詢時間:9:00-12:00,14:00-17:30(工作日)
3.報名入口:(請復制以下網址到瀏覽器中查看)
https://xiongan.iguopin.com/index.php?m=&c=jobs&a=com_jobs_list&id=195
河北雄安人力資源服務有限公司
2021年8月11日
附:崗位詳情表

微信
微博
返回
頂部