
任志偉攝
今天是2022年1月15日,星期六,天氣多云轉晴,-9℃~7℃。在封面和大家見面的是雄安新區“千年秀林”霧凇景觀。
本期配音:熊世維
雄安要聞
1、雄安新區13日召開2022年度工作會議,系統總結2021年工作,安排部署2022年任務,動員新區上下進一步解放思想、開拓創新、敢于擔當、團結奮斗,奮力開創高標準高質量高效率建設雄安新區新局面,以優異成績迎接黨的二十大勝利召開。會議強調,今年重點抓好八個方面工作。
2、山西省忻州市委書記朱曉東、代市長李建國日前率領忻州市黨政代表團到雄安新區考察調研,交流協同發展戰略思路,溝通雄忻高鐵開工建設事宜,深化雙方全方位務實合作。
3、雄安新區召開2022年度工作會議上,新區黨工委副書記、管委會副主任萬岷在宣讀了雄安新區全面深化改革創新獎和高質量建設發展先進集體和先進個人的表彰決定,對在2021年改革創新和高質量發展中表現突出的單位和個人進行了表彰。
4、雄安將重點發展現代生命科學和生物技術、大數據與人工智能、互聯網與信息服務等戰略性新興產業,推進建設雄安超算云中心、城市級物聯網平臺、全域高速通信網絡、智慧出行服務平臺、智慧產業發展平臺,加快建設5G等智能基礎設施和感知體系,打造國家數字經濟創新發展試驗區。
5、中央宣傳部、司法部、全國普法辦印發《關于表彰2016—2020年全國普法工作先進單位、先進個人和依法治理創建活動先進單位的決定》,對“七五”普法中成績突出的先進單位和個人予以表彰。容城縣黨委政法委獲評“全國普法工作先進單位”,雄安新區宣傳網信局副局長黨建偉獲評“全國普法工作先進個人”,雄縣雄州鎮人民政府獲評“全國依法治理創建活動先進單位”。
6、雄安首個“信用標”——容東片區安居工程配套燃氣工程建設招投標項目在雄安新區公共資源交易中心順利開標。這是信用評價得分在新區工程建設招投標領域的首次應用。
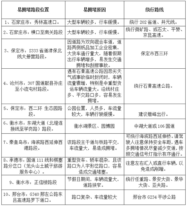
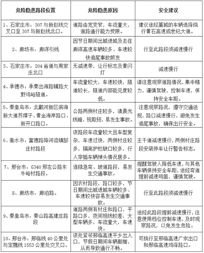
7、雄安新區交管部門梳理了2022年春運期間三縣易擁堵路段和事故多發路段,在此提醒廣大群眾出行注意天氣變化,提前規劃路線,做好自身防護,安全文明出行。
8、為了保證項目建設不受疫情影響,雄安容西安置房B2標段項目部每周五都會組織一線建設者進行免費核酸檢測,符合加強針接種條件的每周六也會安排接種,最大程度保障安全。
9、雄安新區公安局2021年度公開招聘警務輔助人員擬聘用名單正在公示。如對公示人員有異議,請于1月20日前向雄安新區黨群工作部反映。舉報電話:0312-2400210。



關注京津冀
1、冬奧會和冬殘奧會期間,北京尾號限行政策不變,新增春節前調休工作日限行。當前正在執行的尾號限行措施有效期到2022年4月3日,已涵蓋整個冬奧交通服務保障期,冬奧會和冬殘奧會期間這項措施照常執行。
2、今日7時起,天津開展第三輪全員核酸檢測。檢測將在24小時內完成。
3、河北省公安廳交通管理局結合近幾年春運交通態勢,對2022年春運交通安全形勢進行了研判,并發出交通安全預警。

春運易擁堵路段

春運事故多發路段
雄觀天下
1、最高法明確,故意損害生態環境將承擔懲罰性賠償責任,最高賠償實際損失金額的兩倍。
2、今日起,乘客可通過12306手機App,點擊“更多-溫馨服務-臨時身份證明”開具電子臨時乘車身份證明。
3、廣西健康碼信息系統上線“斷網可用”功能。這是全國首創健康碼斷網可用,可有效應對健康碼體系發生故障甚至網絡中斷等極端情況下保障群眾有序出行的應急需要。
4、考古人員在西藏切熱遺址發現古人類活動遺跡,填補了青藏高原腹地距今8000年至10000年的史前考古文化空白。
嗨淘雄安
今天,我們和大家分享《河北雄安新區雄安站樞紐片區控制性詳細規劃》之應急避難疏散體系。
利用公園綠地、廣場、學校操場、體育場地等,規劃建設應急避難場所,形成分級分類的就近避難疏散系統。
規劃固定避難場所2處,緊急避難疏散場所7處規劃疏散主46通道5條,有效寬度不低于7米;規劃疏散次通道條,有效寬度不低于4米。
微信
微博
返回
頂部